大气环境遥感与协同分析学术会议
公司动态 发表人:admin 发布时间:2023-05-10

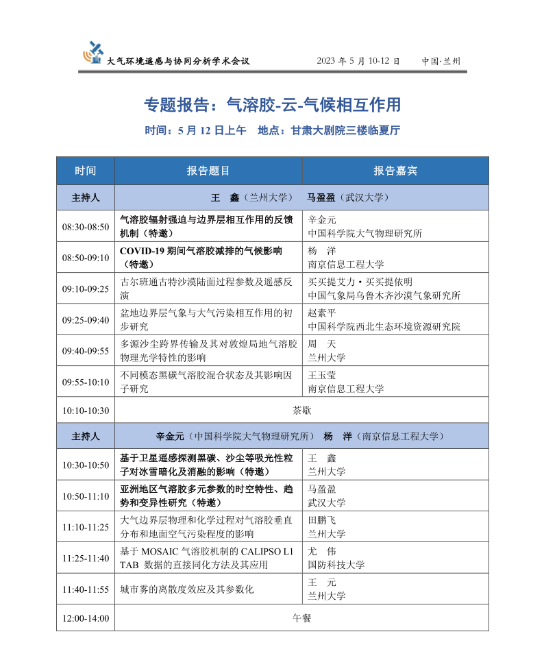
大气环境遥感与协同分析学术会议

双碳目标下的大气环境遥感
2023 年
5 月10--12 日
大气环境问题作为 21 世纪人类的共同挑战,在全球范围内得到了高度的重视,在世界各国都进行了广泛的大气环境综合治理实践。
当前,我国大气环境治理正进入降污减碳新阶段。遥感技术已经成为定量监测大气成分、揭示污染机理、核算碳排放的重要手段。2017 至2019 年,在国际摄影测量与遥感协会(ISPRS)大气环境遥感工作组的主办下,中南大学、中山大学和国防科技大学先后在长沙、广州、南京承办了三届“ISPRS 大气环境遥感与协同分析国际会议”。
2020 至2021 年,由中国环境科学学会环境信息系统与遥感专业委员会作为主办单位,中山大学、中国矿业大学先后在珠海、徐州承办了两届“大气环境遥感与协同分析青年学者论坛”。2022 年由历届“大气环境遥感与协同分析”会议的组织者与主要参与者,联合德、意、法、美、日、韩、新加坡、巴基斯坦、巴西等国的学者共同在香港注册成立了“国际大气环境遥感学会(英文简称 AERSS)”。

为了传承“大气环境遥感与协同分析”会议品牌,持续搭建高品质学术交流平台,由兰州大学大气科学学院承办的 2023 年“大气环境遥感与协同分析学术会议”拟于 2023 年 5 月 10-12 日在甘肃兰州召开。
热忱欢迎各位同仁届时莅临参会,探讨学术,百家争鸣,论道会友!
01
会议组织机构
主办单位
兰州大学
中国环境科学学会环境信息系统与遥感专业委员会
淮北师范大学
承办单位
兰州大学大气科学学院
半干旱气候变化教育部重点实验室
西部生态安全省部共建协同创新中心
协办单位
科学指导委员会

会议组委会


会议参会须知


会务组名单
及联系方式

会议总体日程















大气环境遥感与协同分析学术会议
|2023 年 5 月10 -12 日
